新生儿参加城乡居民基本医保只需要两步,首先要进行“参保登记”,登记完成后再进行“参保缴费”,新生儿就顺利参保了。
参保登记流程如下:
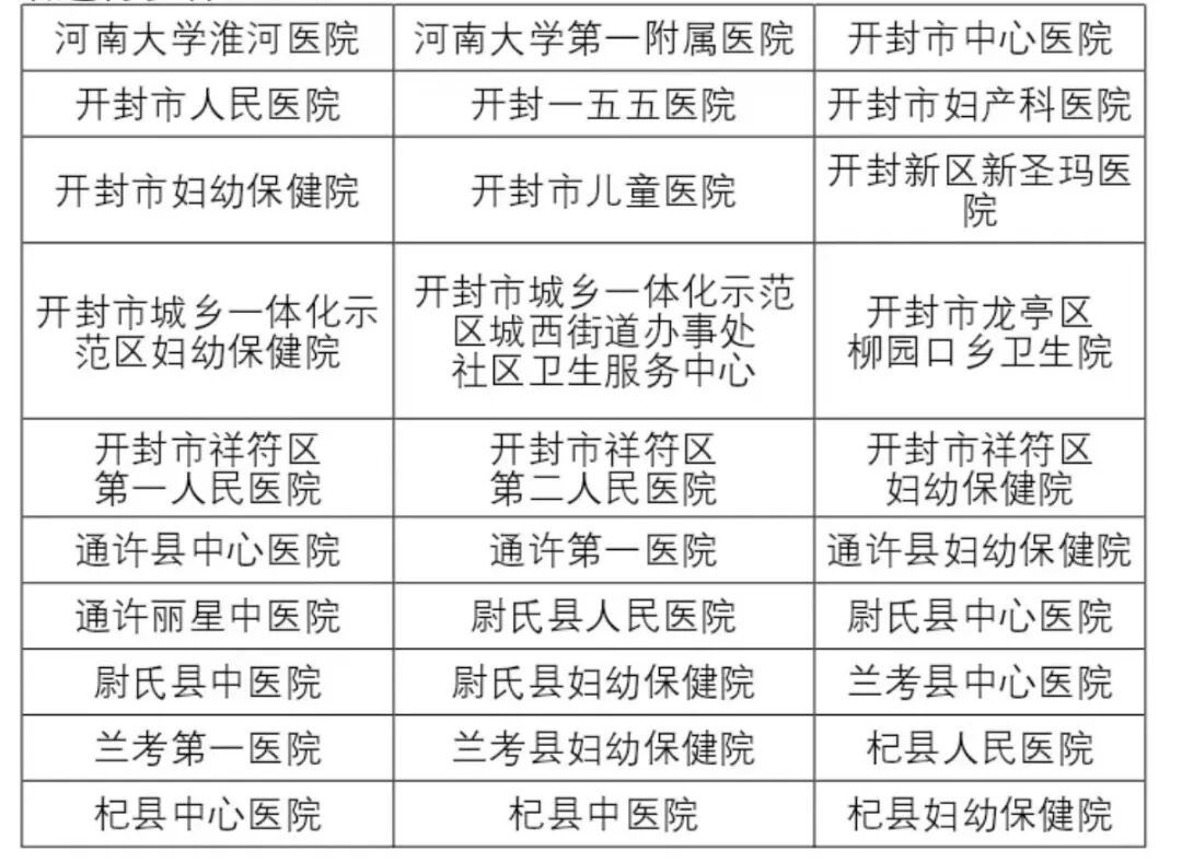
①为实现新生儿出生即参保,我市已在部分医院医保科开设了“新生儿参保登记”服务站(医院名单详见下表),新生儿出生后,可凭“出生医学证明”或“身份证号”在医院服务站进行参保登记。

②医院病区暂未设立“新生儿参保登记”服务站的,家属可携带新生儿“出生医学证明”或“户口本”前往户籍地(或居住地、父母一方职工医保参保地)医保中心经办服务窗口现场办理。
“线上”参保缴费流程如下:

支付宝APP缴费渠道(扫码进入)

微信APP缴费渠道(扫码进入)
①选择“居民医疗保险缴费”
②点击“代缴”
③新生儿暂未取得户籍的,证件类型选择“出生医学证明”;新生儿完成户籍登记的,可凭“身份证号”参保缴费。
④填入新生儿姓名以及“出生医学证明”号码(或身份证号码),点击“正常缴费”完成新生儿参保。
“线下”参保缴费流程如下:
新生儿参保登记完成后,可携带新生儿“出生医学证明”(或户口本)选择附近的税务部门办税服务厅(窗口)办理缴费。
特别提醒:
①新生儿参保登记应使用本人真实姓名和有效身份证明。原则上新生儿出生后90天(含)内由监护人按相关规定办理参保登记按规定缴纳出生当年城乡居民医疗保险费的,待遇享受期为自出生之日至出生当年12月31日。
②新生儿出生90天后由监护人按相关规定办理参保登记,按规定缴纳出生当年城乡居民医疗保险费的,待遇享受期为自参保缴费之日至出生当年12月31日。
③新生儿未在规定时间内参加居民医保的,医保基金不追溯支付新生儿享受待遇之前发生的医疗费用。
④凭出生医学证明参保的新生儿应在办理落户手续30天内,及时到医保经办机构更新新生儿身份证号信息,以免重复参保而影响医保待遇。
豫公网安备:41021102000195号


