您当前的位置:

  • 11410200005317445G/0004153
  • 汴医保 [2020] 86号
  • 2020-07-29
  • 2023-12-15
  • 通知
  • 废止
  • 开封市医疗保障局开封市财政局

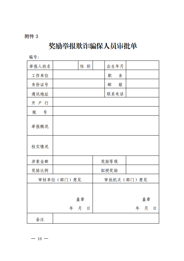
汴医保2020 86号关于印发《欺诈骗取医疗保障基金行为举报奖励暂行办法实施细则》(试行)的通知

来源: 责任编辑: 发布时间:
打印

该文件已废止。

image.pngimage.pngimage.pngimage.pngimage.pngimage.pngimage.pngimage.pngimage.pngimage.pngimage.pngimage.pngimage.pngimage.pngimage.pngimage.pngimage.pngimage.png

相关文件:

    【下载DOC】 【关闭窗口】
    扫一扫在手机打开当前页

    相关信息