10月20日晚,由河南省文化和旅游厅主办的“跟着戏剧游中原”河南文化旅游(京津冀)宣传推广周活动在北京保利大剧院启幕。以戏为媒,向京津冀游客发出了“老家河南”的秋冬之约。
河南省文化和旅游厅党组成员、副厅长、一级巡视员周耀霞,北京市文化和旅游局一级巡视员马文等出席此次活动。同时,还有来自开封等河南省17个省辖市和济源示范区文化和旅游局负责人、旅游推介人员、文旅企业代表与戏剧爱好者齐聚一堂,共赏这场文旅盛会。
这场以戏曲文化为核心亮点,集文创展示、线路推介、政策发布、剧目演出于一体的“跟着戏剧游中原”文化盛宴,首站便让首都观众沉浸式体验了老家河南的独特魅力。随后,这场精彩纷呈的推介活动还将陆续走进天津、石家庄,为京津冀游客带来一连串别开生面的中原文化邂逅之旅,持续释放老家河南秋冬季节的文旅吸引力。

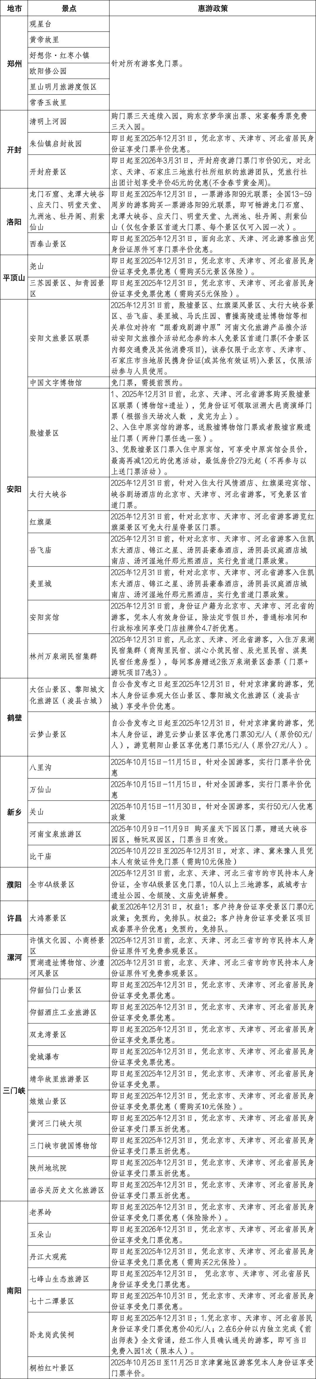
不让一位游客受委屈!河南发出暖心邀约。河南省文化和旅游厅党组成员、副厅长、一级巡视员周耀霞在致辞时表示,此次京津冀专场文旅推介活动,河南精心筹备了文创市集、戏曲展演及 “宠客大礼包”,为大家带来秋冬文旅盛宴,同时向京津冀游客奉上涵盖景区门票减免、酒店住宿优惠等优惠政策。其中,50 余家 4A 级以上景区,对京津冀游客减免门票。
此次活动不仅能让首都人民感受河南文旅的热情,更能直观领略河南文旅创新发展成果,河南文旅始终秉持 “服务至上” 理念,坚守 “不让每一位游客在豫受委屈” 的承诺,以游客需求为核心导向,诚挚邀请首都朋友在周末及节假日走进河南、畅游中原。
一台豫剧引客来,文创市集人气旺。夜幕下的保利大剧院座无虚席,掌声如潮。豫剧《妇好》选段惊艳登场,女将军身披铠甲,唱念做打间尽显英武气概。演出现场,一场跨越剧种与院校的艺术交流同步进行。北方昆曲剧院的艺术家们专程前来观摩取经,与豫剧同仁深入切磋。中央音乐学院、中国戏曲学院、中央戏剧学院的师生们也来到了现场,现场气氛热烈。


剧场外的非遗文创市集同样人头攒动,河南各地市带着特色文创亮相,尽显中原文化多样性。开封汴绣的团扇等在射灯下熠熠生辉,吸引着广大游客前来观看。
河南秋冬游“官方攻略”来了,宠客礼包送诚意。此时的秋日河南正展现出四季中最富诗意的画卷,为了让京津冀游客尽兴畅游,老家河南现场送上 “宠客大礼包”,同步发布秋冬主题旅游线路与景区优惠政策,用满满的诚意架起两地文旅桥梁。
活动现场发布的“古都烟火休闲之旅”、“遗址探秘寻宝之旅”、“山水康养疗愈之旅”三条秋冬主题线路,为京津冀游客铺展河南的四季画卷。其中,清明上河园入选“古都烟火休闲之旅”,将和其他代表性地标让游客感受传统文化与现代生活的完美融合。
京津冀居民惠游政策

从戏曲舞台到文创市集,从线路发布到政策落地,这场推广活动架起的不仅是一座文旅交流的桥梁,更是一条连接历史与当代、传统与创新的纽带。现在,“老家河南”正以最饱满的热情、最优惠的政策、最精彩的体验,邀请四海宾朋走进中原大地,共同书写“诗和远方”的新篇章。
公安备案号:41021102000187
