简
繁
无障碍
关怀版
网站支持IPv6
热搜词:
发展规划
优化营商环境
“十四五”规划
医疗保险
首页
市政府
新闻动态
政务公开
政务服务
政民互动
走进开封
数据发布
您当前的位置:
索引号
:
11410200005317445G/0002735
文号
:
汴政 〔2023〕36号
成文日期
:
2023-12-15
发布日期
:
2023-12-22
体裁
:
通知
有效性
:
有效
发文机关
:
开封市人民政府
废止日期
:
开封市人民政府
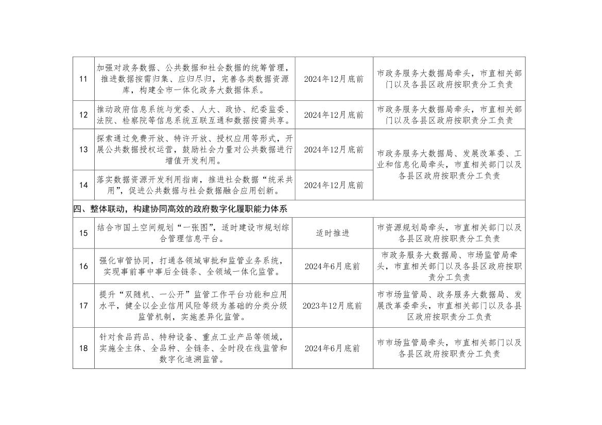
关于印发开封市加强数字政府建设实施方案
(2023—2025年)的通知
来源:
责任编辑:
发布时间:
打印
分享到:
【下载DOC】
【关闭窗口】
点击查看
文件下载
相关信息
政府信息公开指南
政府信息公开制度
法定主动公开内容
政府信息公开年报
依申请公开
给市长写信
我要咨询