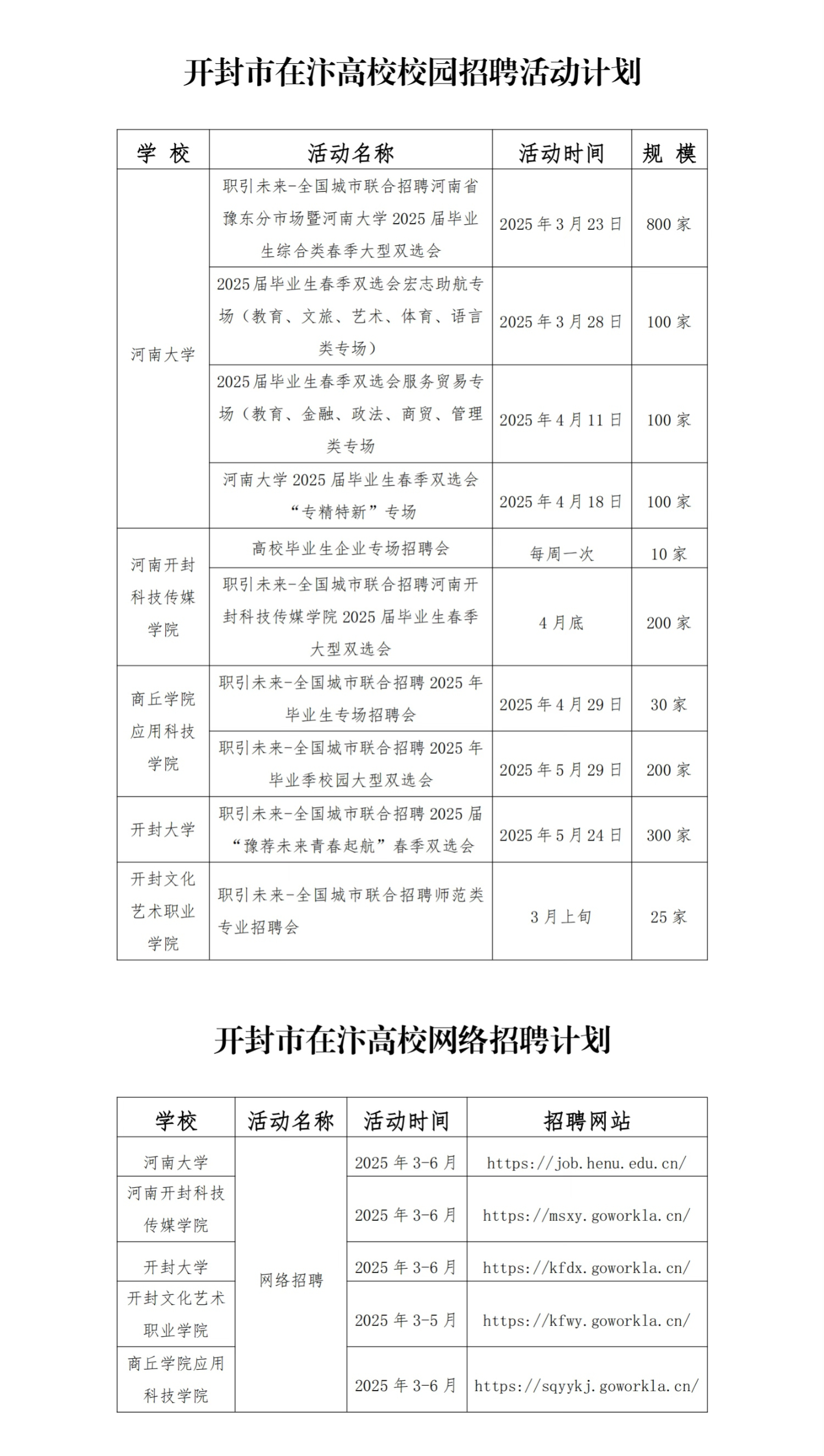
为促进离校未就业高校毕业生充分高质量就业,开封市人力资源和社会保障局联合在汴高校自2025年3月至6月不间断举办“职引未来2025年全国城市联合招聘——千企万岗进校园”系列专场招聘活动,其中线下招聘会10场,网络招聘会40场。
招聘活动为各类“专、精、特、新”专场校园招聘活动和直播带岗活动,相关信息请关注开封市人力资源网(https:www.kfsrlzyw.com)和各在汴高校官方就业网站。广大求职者和用人单位可向各级公共就业人才服务机构及各在汴高校就业部门咨询了解招聘活动详细情况。
参与校园招聘线上线下活动的用人单位报名,可通过各县区公共就业人才服务机构进行现场预约报名,也可以通过电脑端登录各在汴高校就业网站进行注册预约申请。
亲爱的离校未就业高校毕业生们,未来的路或许充满未知,但只要你们心怀梦想、脚踏实地,就一定能够找到属于自己的那片天空。祝愿你们在求职路上一切顺利,前程似锦!

开封市人力资源和社会保障局
河南大学
河南开封科技传媒学院
商丘学院应用科技学院
开封大学
开封文化艺术职业学院
2025年3月12日
豫公网安备41021102000181号


