您当前的位置:

关于印发《开封市企业合规用工指引》的通知

关于印发《开封市企业合规用工指引》的通知

来源: 责任编辑: 发布时间:
打印























































 

 

 

 

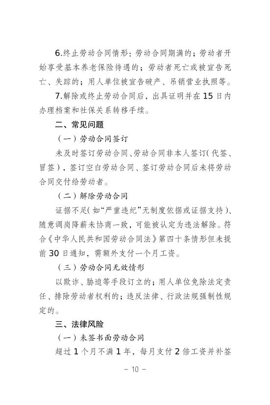
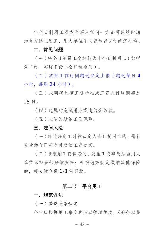
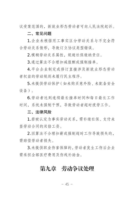
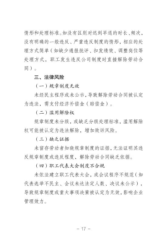
政策解读:一图看懂《开封市企业合规用工指引》

相关文件:

    【下载DOC】 【关闭窗口】
    扫一扫在手机打开当前页

    相关信息