中国政府网
河南政府网
开封政府网
无障碍
关怀版
网站支持IPv6
首页
财政动态
政务公开
政务服务
互动交流
专题专栏
您当前的位置:
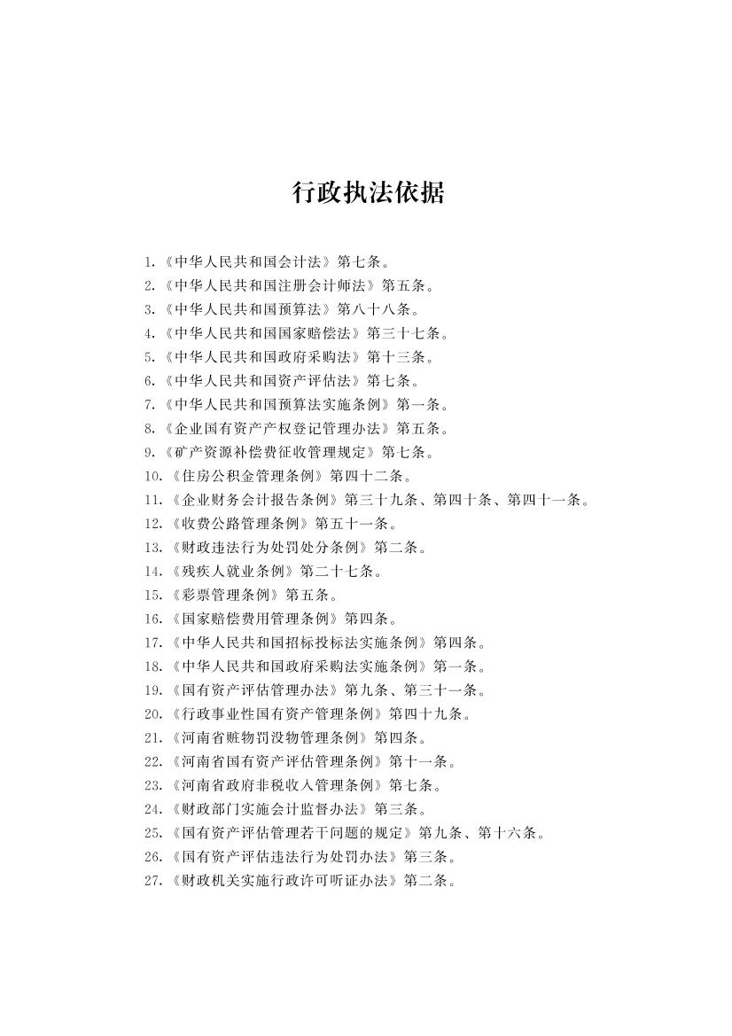
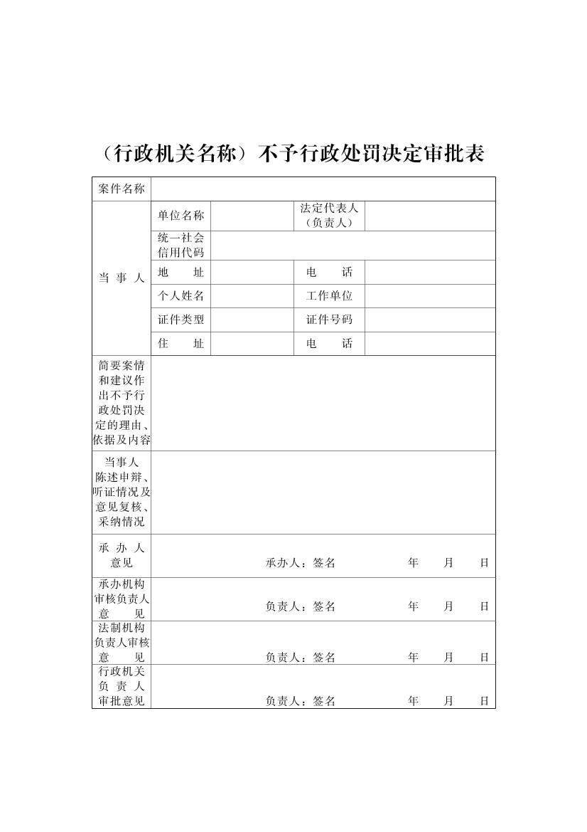
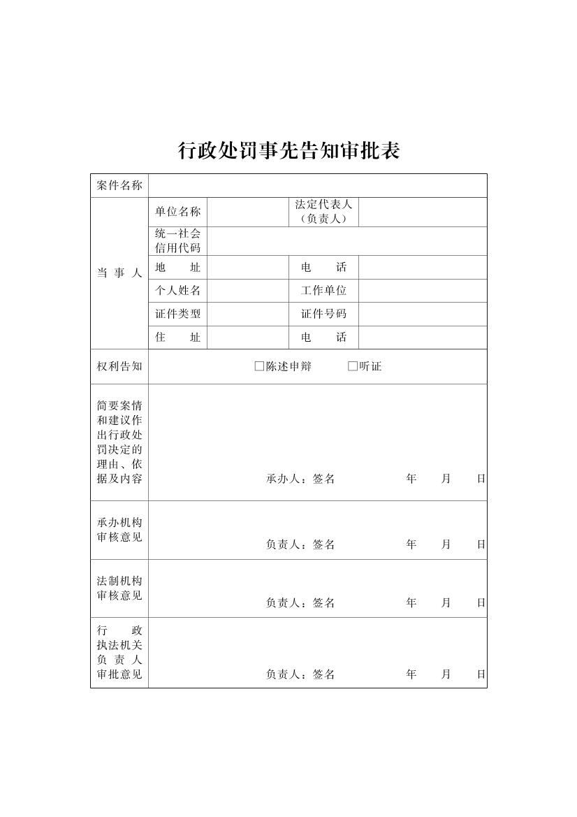
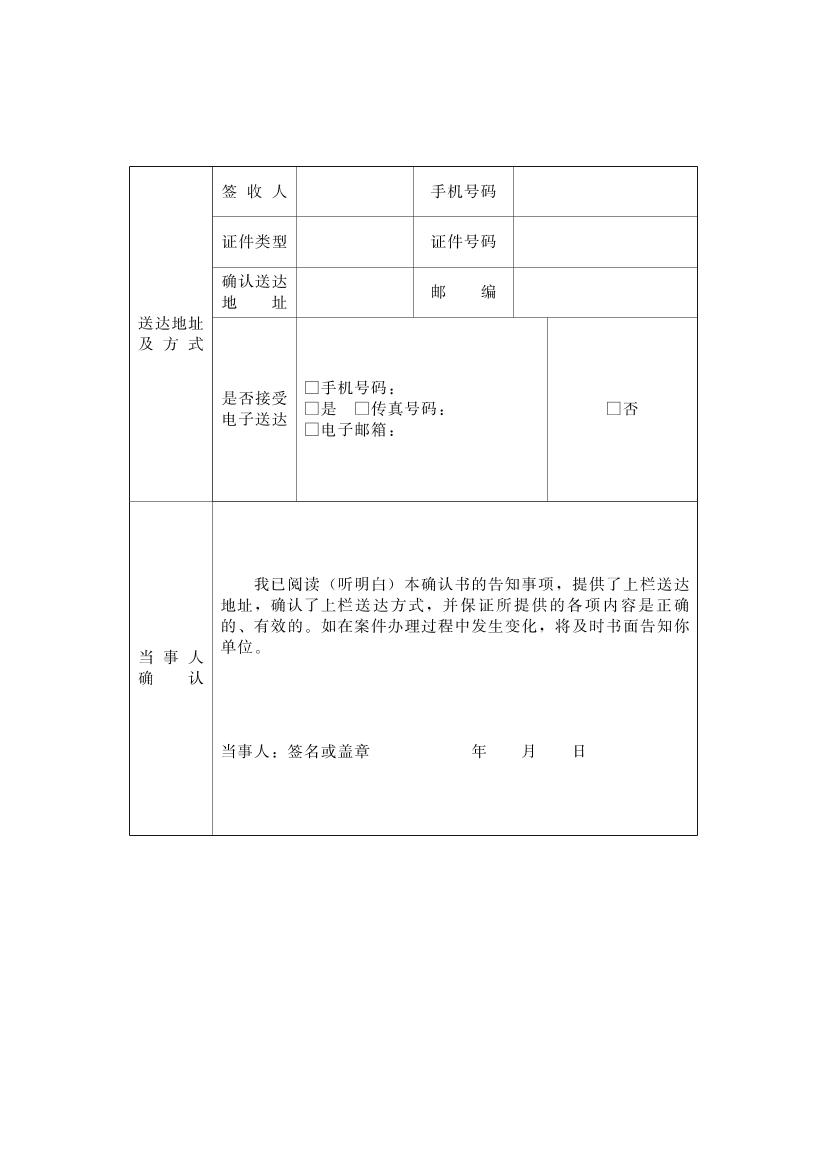
开封市财政系统行政执法文书
开封市财政系统行政执法文书
来源:
责任编辑:
发布时间:
打印
分享到:
开封市
相关文件:
【下载DOC】
【关闭窗口】
扫一扫在手机打开当前页
相关信息
政务微信