2021年1月22日,十三届全国人大常委会第二十五次会议通过了行政处罚法修订草案。会后,全国人大常委会办公厅举办新闻发布会,全国人大常委会法工委行政法室主任袁杰、司法部行政执法协调监督局局长赵振华就新修订的行政处罚法答记者问。
就新修订的行政处罚法,袁杰介绍,修订行政处罚法是要把党的十八大以来全面依法治国、深化行政执法领域改革的重要成果落实在法律中。此次修订最大的亮点就是贯彻党中央重大改革决策部署,推动行政处罚制度进步。
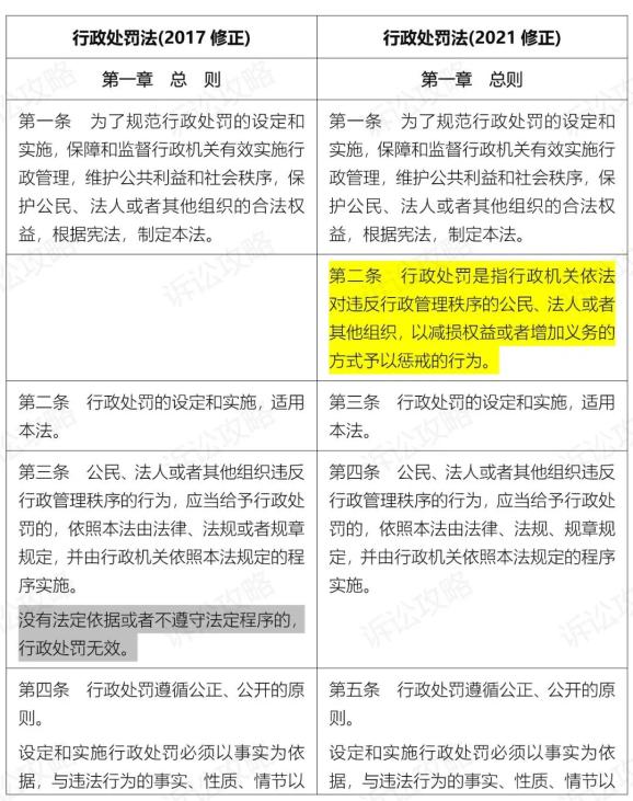
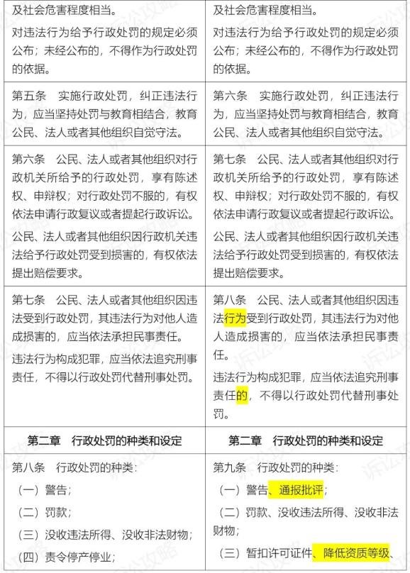
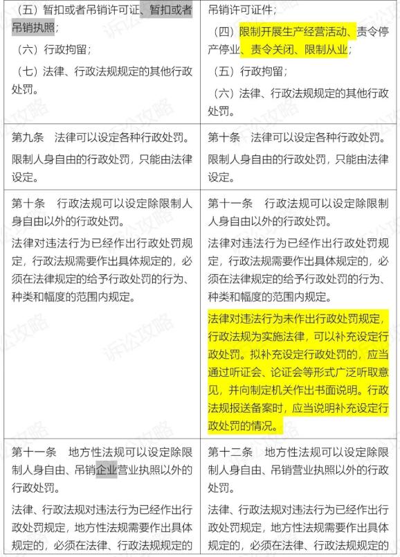
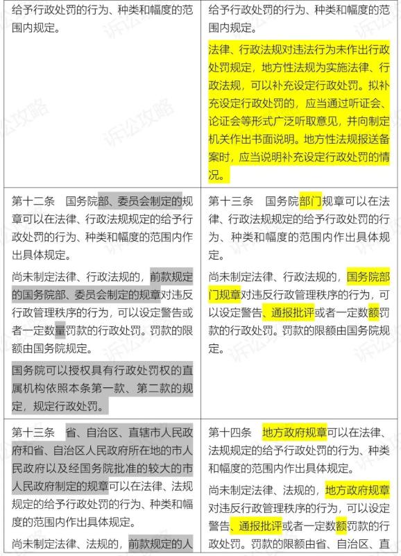
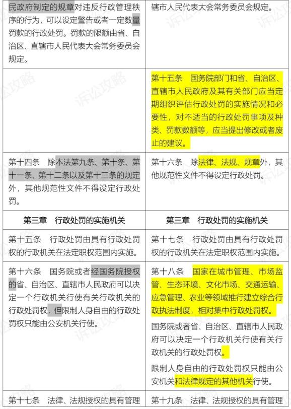
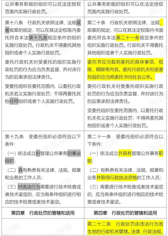
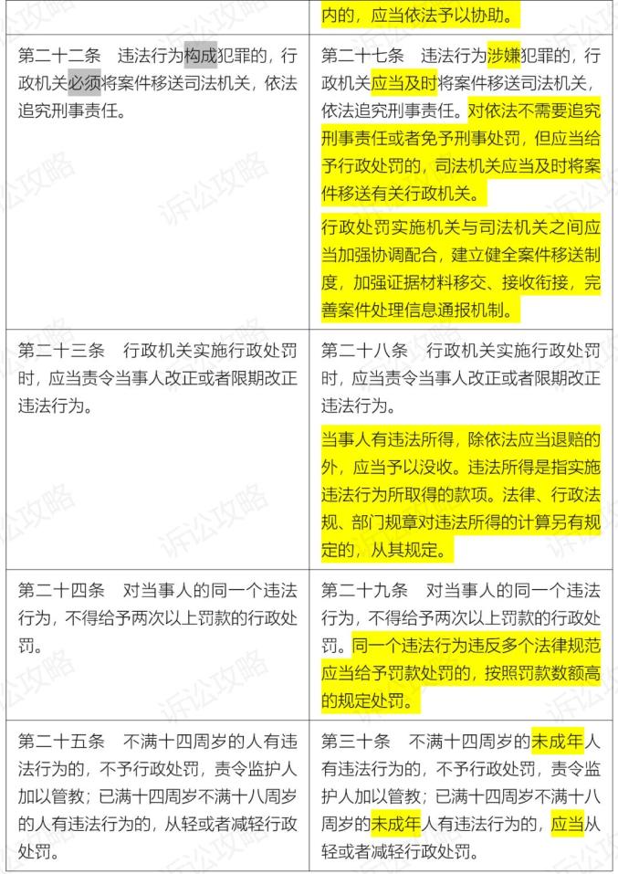
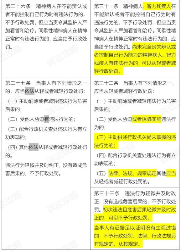
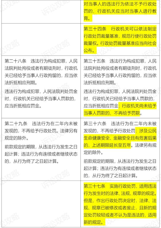
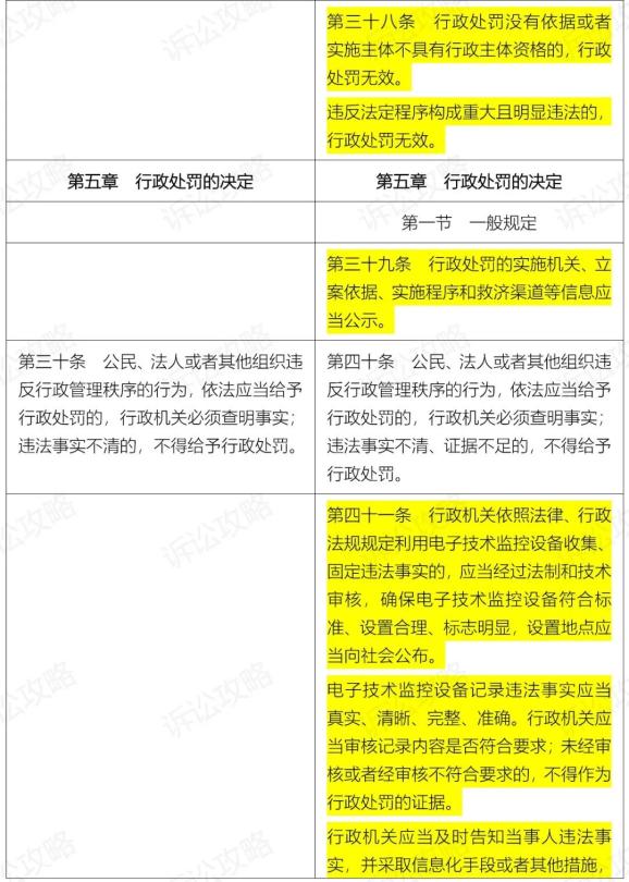
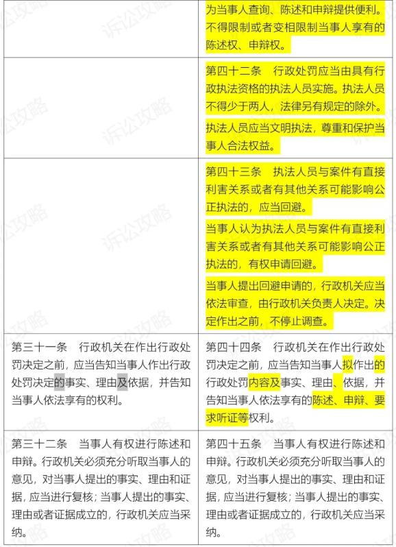
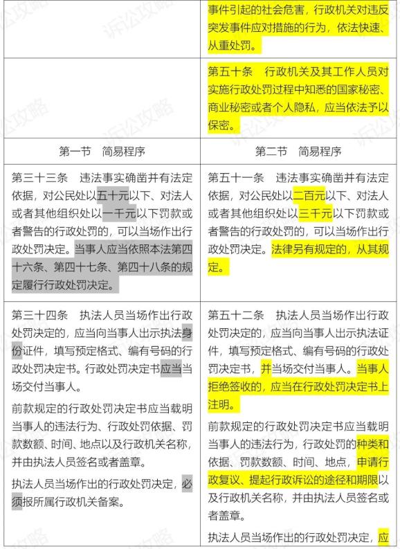
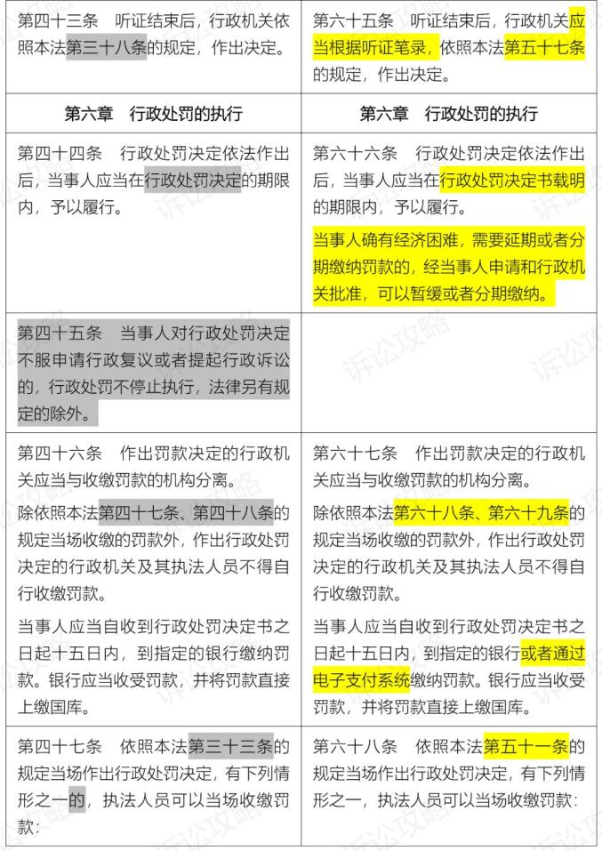
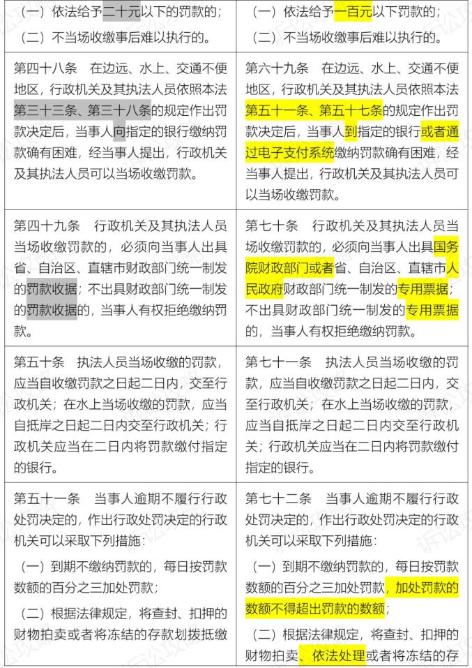
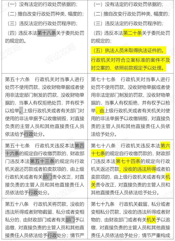
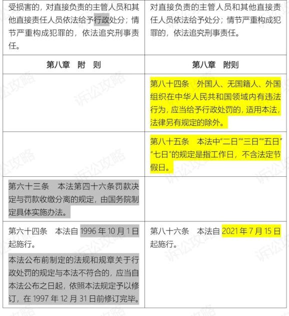
比如,增加了综合行政执法制度的规定;增加了行政处罚权下放到乡镇街道的规定,推动执法重心下移;将行政执法“三项制度”纳入到行政处罚法中;适当扩大行政处罚设定权限;完善行刑衔接制度;完善程序规定,推进严格规范公正文明执法,保障执法既有力度又有温度,保障当事人合法权益;适应新形势发展,对非现场执法进一步规范;补充行政处罚种类,引入行为罚、资格罚等方面的行政处罚种类;要求违法所得除依法退赔外予以没收;延长涉及公民生命健康安全、金融安全且有危害后果的违法行为的追责期限。
赵振华介绍,行政处罚法自1996年颁布施行以来,发挥了重要作用。各级行政机关认真贯彻实施行政处罚法的各项规定,不断细化制度,规范程序,创新机制,严格责任,取得了积极成效。这次新修订的行政处罚法,坚持问题导向,总结改革经验,进一步完善了行政处罚制度,为各级行政执法机关严格依法行政提供了充分的法律依据,也是对行政执法工作的更高要求。
贯彻落实行政处罚法,是各级行政机关的重要职责。司法部作为统筹协调、指导监督各地区、各部门行政执法工作的主管部门,将积极采取措施,大力推动新修订的行政处罚法的贯彻落实。
一是加强学习宣传。将学习行政处罚法纳入行政执法人员和执法监督人员培训体系,作为2021年培训的重点内容。同时,按照“谁执法谁普法”的要求,推动行政执法机关通过各种形式对行政处罚法进行广泛宣传,推进执法人员学法用法,指导行政执法人员正确理解、正确适用行政处罚法,也让人民群众知道行政处罚法,了解行政处罚法,运用行政处罚法维护自身合法权益,自觉守法。
二是加强制度建设。各级行政机关要组织开展规章、规范性文件的清理,及时修改或废止与新修订的行政处罚法规定相抵触的有关规定。进一步加强法规规章和规范性文件备案审查工作,及时纠正违反行政处罚法的问题。严格规范性文件制定的监督管理,全面落实合法性审核机制,严格执行行政执法公示制度、执法全过程记录制度和重大执法决定法制审核制度,确保有关文件和执法活动符合行政处罚法的规定。同时,各地区、各部门要结合实际,研究制定落实有关行政处罚制度的配套规定,健全制度,完善机制,严肃责任。
三是加强指导监督。为了推动各地区、各部门贯彻实施好新修订的行政处罚法,司法部将会同有关部门起草关于贯彻实施新修订的行政处罚法的意见,按照规定程序报批后印发。该意见拟在进一步规范行政处罚行为、严格行政处罚程序、推行免罚清单制度、明确规章设定行政处罚的要求、加强行政执法队伍建设、强化行政处罚行为监督等方面提出具体工作部署和要求。地方各级司法行政部门作为本地区统筹协调、指导监督行政执法工作的主管部门,要切实履行职责,做好新修订的行政处罚法有关学习宣传、贯彻落实的组织推动和指导监督工作,切实提升本地区行政执法水平。
























来源:法科生之家
相关链接:中华人民共和国行政处罚法主要修改内容解读
豫公网安备:41021102000186号