各区教育体育局,局属学校、民办学校,河大附属学校:
现将《2023年开封市市区小学升初中招生入学工作实施方案》印发给你们,请结合工作实际,抓好贯彻落实。
2023年6月19日
2023年开封市市区
小学升初中招生入学工作实施方案
根据开封市教育体育局《关于做好2023年义务教育招生入学工作的通知》(汴教体基〔2023〕16号)文件精神,为做好2023年开封市市区(不含祥符区)小学升初中招生入学工作,制定本方案。
一、工作原则
(一)公益性原则
《中华人民共和国义务教育法》规定,义务教育阶段公办初中学校不得收学费、杂费。根据《中华人民共和国民办教育促进法》和中共中央办公厅 国务院办公厅《关于规范民办义务教育发展的意见》(厅字〔2021〕15号)等文件精神,民办学校收取费用的项目和标准根据办学成本、市场需求等因素确定、向社会公示,并接受有关主管部门的监督。
(二)免试就近入学原则
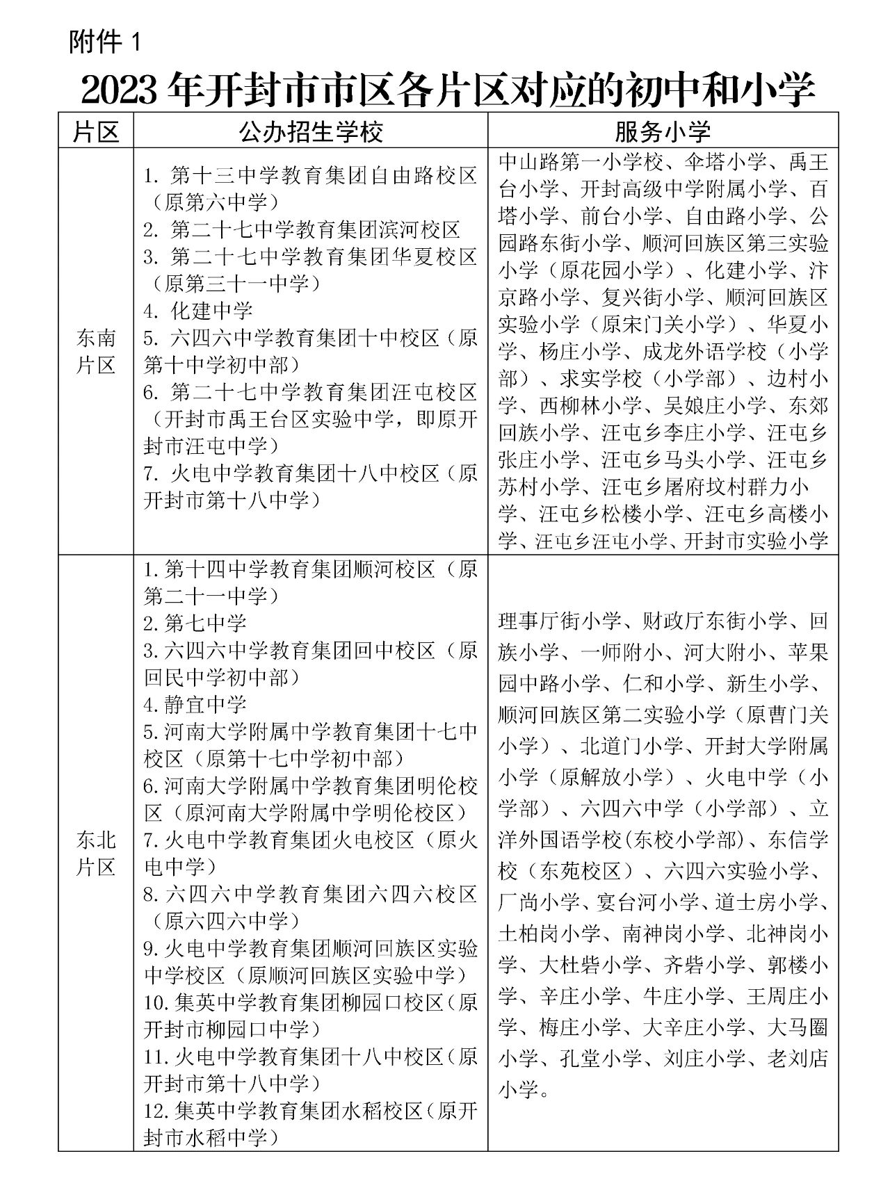
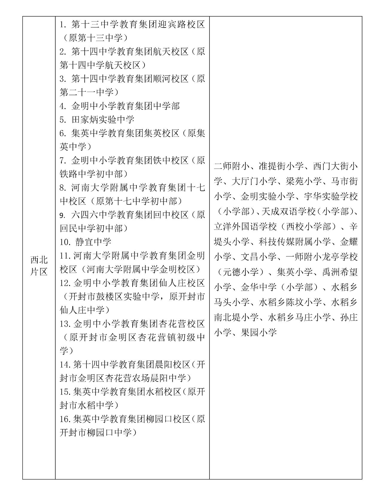
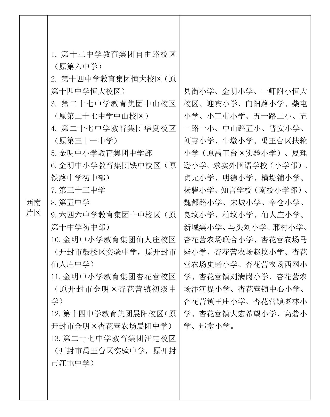
按照初中和小学的相对位置,同时兼顾初中招生计划和小学毕业生人数,将市区划分为四个片区:即东南片区、东北片区、西南片区和西北片区,东西大致以体育场东路→龙亭东路→宋都御街→中山路→五福路→民有街→金梁里街为界,南北大致以汴京路→寺后街→省府西街→丁角街→向阳路→晋安路为界(各片区对应的初中和小学见附件1)。
(三)公民同招原则
公办、民办初中学校实行同步报名、同步录取、同步注册学籍。
二、严格落实招生政策
(一)民办初中学校招生工作由审批地统一管理,统一组织,与公办初中学校同步招生。民办初中招生计划要提前上报审批地教育行政部门,其招生范围为主城区,不得跨县(区)(含祥符区)招生,不得招收跨市域范围内的学生。严禁无计划、超计划招生。对报名人数超过招生计划的民办初中学校采取电脑派位随机录取;对报名人数未超过招生计划的民办初中学校,实行“注册入学,直接录取”。
(二)申请直升的学校招生政策。一贯制学校可通过直升或电脑派位方式招收本校愿意报初中部的小学毕业生,如小学毕业生愿意直升的人数超过其初中招生计划,则采用电脑派位随机录取;如小学毕业生愿意直升的人数未超过其初中招生计划,全部直接录取,剩余计划面向招生范围内小学毕业生招生。不愿意直升的学生可参与市区小升初电脑派位。
今年小学部可直升初中部的学校有:开封市六四六中学、开封市火电中学、开封市求实学校、开封市宇华实验学校、开封市知言学校、开封市成龙外语学校、开封市立洋外国语学校、开封市求实外国语学校、开封市东信学校、开封市贞元学校、开封市金华学校。河南大学、河南大学附属学校(含中学、小学、幼儿园)教师子弟可直升河南大学附属中学初中部。直升学生资格审查工作的责任主体为各直升学校,学校法人为第一责任人,以上学校直升学生花名册由招生学校向社会公示(公示期不得少于5个工作日),并将公示结果上报开封市教育体育局备案。
所有小学毕业生均可直升其户籍所在地或居住地就近的区属初中。
(三)落实好优抚对象子女入学政策。对烈士子女、符合条件的现役军人(含驻汴武警部队和国家综合性消防救援队伍)子女、因公牺牲和病故军人子女、公安英模和因公牺牲、伤残警察子女、组织部门选派的艾滋病帮扶人员子女、被授予见义勇为荣誉称号人员子女、符合条件的高层次人才子女、援外医疗人员子女等优抚对象按有关要求和程序落实好子女入学优待政策。
(四)大力推进优质均衡发展。持续巩固和扩大优质教育资源覆盖面,大力推进集团化办学改革。集团内实行“校本课程研发、教师学习培训、教师教研科研、德育活动开展、学生素质评价、教学质量考核、教育信息化建设”等七统一,进一步强化教育教学管理,逐步实现优质均衡。
继续推进城区义务教育学校校长教师交流轮岗,合理配置教师资源,优化教师队伍结构,促进区域义务教育优质均衡发展,区属学校实行集团化办学,形成1托N模式。
继续坚持发挥中招分配生政策引导作用。从2023年起,初三毕业生享受分配生资格时,不再设置照顾分数限制。省级示范性高中招生计划的50%直接分配到市区初中学校,非热点初中(含区属初中)分配生比例高于热点初中。
(五)认真抓好《开封市足球振兴发展规划(2019-2030)》的落实。依据开封市委市政府“足球振兴战略”,我市初中阶段的全国校园足球特色学校和新周期河南省足球传统项目学校可以面向全市招收足球后备人才,原则上不超过学校招生计划的5%。招录主要依据学生本人足球专业测试成绩和综合素质评价等。已被录取的足球后备人才,不再参加电脑派位。各校要严格落实政策规定,强化管理,对所录取的足球后备人才在校期间学习和专业成绩进行动态管理,相关部门依据绩效,制定下一年度各校足球后备人才招生计划,对经常不参加上级部门组织的各项足球教学竞赛等活动的学校,将逐年减少招生计划直至停止该校足球后备人才招生。各招生学校具体制定本校的测试方案和确定招录名单报市教育体育局体卫艺科、基础教育科备案,逾期不报视为放弃。
开封市体育运动学校(开封市体育中学)自主招收符合学校要求、具有体育特长的适龄儿童、少年入学。开封市回民中学初中部经生源所在地教育行政部门同意,可接收少数民族适龄学生入学。开封市第三十中学(专门学校)面向全市招生,主要招收行为、心理等有偏差的学生,由学生监护人或在征得学生监护人同意后由原学校送第三十中学。进入第三十中学就读的学生,其学籍是否转入第三十中学,由原学校与学生的父母或其他监护人商定。
三、严格规范工作流程
(一)信息采集对象及审验材料
1.市区具有小学学籍的毕业生。到外地参加小升初的小学毕业生需填写外出就读意愿登记表报毕业小学备案。
2.年龄在15周岁以下返汴小学毕业生。审验材料(原件及复印件)包括:(1)户口簿;(2)学籍卡(由毕业学校出具)。
3.随迁子女入学。审验材料(原件及复印件)包括:(1)户口簿;(2)居住证;(3)父(母)在市区参加社会保险的凭证或市场监督管理部门颁发的营业执照;(4)学籍卡(由毕业学校出具);(5)市辖县(区)的学生,需提供其户籍所在地县(区)教育行政部门开具的同意外出就读证明。
4.进城购房人员子女入学。审验材料(原件及复印件)包括:(1)户口簿;(2)房产证(也可提供购房合同和契税缴纳证明);(3)学籍卡(由毕业学校出具);(4)市辖县(区)的学生,需提供其户籍所在地县(区)教育行政部门开具的同意外出就读证明。
(二)信息采集流程
1.信息采集。所有学生均在“河南省义务教育招生服务平台”上进行信息采集。符合“信息采集对象及审验材料”中第1条的学生,向毕业学校提出申请,由毕业学校负责信息录入;符合“信息采集对象及审验材料”中第2、3、4条的学生,需携带相关证件材料就近到开封市第十三中学教育集团自由路校区(原第六中学)或开封市第三十三中学市教体局设立的集中报名点进行办理。
报考开封市体育运动学校的学生,由体育运动学校负责其信息采集工作;初中阶段的全国校园足球特色学校和新周期河南省足球传统项目学校招收的足球后备人才,由招生学校负责其信息采集工作。
2.调片审核。原则上,片区内小学毕业生只能选报本片区内初中学校,确因户口或居住地发生迁移的以及户口或房产所在地不在毕业小学所属片区范围内的,可根据房产所在地或户口所在地位置申请调整片区。对申请调整片区入学的学生,先由毕业小学审核户口簿、房产证,对符合调整片区要求的学生信息及相关证明材料汇总后,报所属区教育行政部门审核,符合条件的报市中招办通过招生平台调整到相应片区。
(三)志愿填报
学生及家长要积极关注“开封教育体育”微信公众号,在“小升初”模块下于规定时间内自行注册、填报志愿。
1. 符合“信息采集对象及审验材料”中第1、2、4条的学生。
志愿填报设置“提前批次”两个志愿、“普通批次”四个志愿。
提前批次志愿可选报两所学校,一所是小学毕业生所属片区内的公办初中学校,一所是面向市城区招生的民办初中学校。提前批次两个志愿可任选报一个,也可两个都选报或者都不选报。
普通批次志愿选报四所学校,选报范围为小学毕业生所属片区内的公办初中学校和面向市城区招生的民办初中学校。普通批次为必选志愿,四个志愿不得空缺。
一个毕业生所有志愿学校不可重报。同一投资人举办的学校视为同一所志愿学校。
2. 符合“信息采集对象及审验材料”中第3条的学生。
志愿填报设置“市区批次”一个志愿,此志愿只能填报一所片区内的公办初中学校。
3.2022年首次纳入市区小升初电脑派位的区属学校毕业生,志愿填报继续执行设置“市区批次”一个志愿,此志愿只能填报一所片区内的公办初中学校。
在志愿填报结束后,所有志愿一经填报,不得更改。
为方便家长和学生,双(多)胞胎小学毕业生可自愿向毕业小学提出申请,填报相同志愿并以一名学生身份参加派位(申请表见附件5),由毕业小学汇总后报区教育行政部门,区教育行政部门汇总后报市中招办。以一名学生身份参加派位的双(多)胞胎学生,录取学校全部接收双(多)胞胎学生入学。
选报民办学校的学生一定要结合家庭的经济承受能力,一经录取,不得放弃。确有不可抗拒因素,经市中招办研究批准后,调整到公办学校,且三年后不再享受分配生资格。
所有参加市区小学升初中的小学毕业生及家长,均需签署《2023年开封市市区小学升初中有关政策告知书》(见附件4)。
(四)录取办法
按照免试划片相对就近入学的原则,结合片区和学生填报志愿,初中学校直接注册或者由市教育体育局通过电脑派位的方式进行招生录取。
第一阶段:进行提前批次(含市区批次)录取和普通批次录取。
提前批次录取中,公办初中志愿和民办初中志愿的录取先后顺序由现场抽签决定。市区批次同提前批次公办初中志愿同步进行。
1.提前批次(含市区批次)录取。提前批次中首先进行录取的学校,报名人数不超过招生计划的直接录取;报名人数超过招生计划的,实行电脑派位一次性录满。提前批次中第二位次录取的学校,录取原则同提前批次首先进行录取的学校,但不能录取已被录取的学生。
招生计划未录满的学校和未被提前批次录取的学生参加普通批次录取。
2.普通批次录取。电脑派位按照“第一志愿、第二志愿、第三志愿、第四志愿”的顺序进行。未被第一志愿学校录取的学生,参加第二志愿学校招生计划剩余名额的电脑派位,如果所报第二志愿学校在第一志愿电脑派位时已完成招生计划,这些学生将不再参加第二志愿学校的电脑派位;未被第二志愿学校录取的学生,参加第三志愿学校招生计划剩余名额的电脑派位,如果所报第三志愿学校在第一、二志愿电脑派位时已完成招生计划,这些学生将不再参加第三志愿学校的电脑派位;未被第三志愿学校录取的学生,参加第四志愿学校招生计划剩余名额的电脑派位,如果所报第四志愿学校在第一、二、三志愿电脑派位时已完成招生计划,这些学生将不再参加第四志愿学校的电脑派位。
第二阶段:提前批次和普通批次正常录取结束后均未被录取的学生作为拟录取对象,采取电脑派位的方式,随机分配到片区内指定的拟录取学校,拟录取学校选择近年来发展势头良好,且有潜力增加计划的局属公办学校(如:开封市第六中学、开封市静宜中学、开封市化建中学、开封市第二十一中学、开封市第三十一中学、开封市第三十三中学、开封市第五中学初中部、开封市第七中学初中部、开封市第十中学初中部、开封市第十七中学初中部、开封市田家炳实验中学初中部、开封市回民中学初中部、开封市铁路中学初中部)及部分区属初中。市区批次未被录取的学生由区教育主管部门统筹分配至区属公办初中直接录取。
第三阶段:市中招办公布第一阶段未完成招生计划的学校名单及剩余招生计划数。拟录取的学生可在规定时间内选择还有学位的一所学校或学生户籍所在地的区属公办初中学校。
第四阶段:第一、第二、第三阶段均未被录取的学生将根据拟录取学校正式录取到公办学校。
四、严格执行招生纪律
(一)严格执行招生计划。各招生学校要严格执行招生计划。招生计划是根据小学毕业生人数、初中学校办学规模等因素确定的,维护招生计划的严肃性是抑制择校的重要措施,各招生学校严禁无计划、超计划组织招生。
(二)规范招生行为。各学校要认真贯彻落实教育部关于中小学招生入学“十项禁令”和省教育厅义务教育招生入学“十个严禁”的要求,严格遵守免试入学规定,严禁通过笔试、面试、面谈、评测、简历筛选等形式选拔学生,不得将各类竞赛证书、学科成绩、培训成绩或证书证明等作为招生入学的条件和依据。对学校在招生过程中产生的各类违规行为,要严肃查处,追究相关人员的责任。
(三)强化监督检查力度。各区教育行政部门要将招生入学工作纳入教育督导检查的重要内容,完善监督机制和违规违纪举报及申诉受理机制,开通举报电话,畅通举报渠道,依法依纪查处招生入学工作过程中的违纪事件,及时解决招生工作中出现的突出问题。对于违反招生纪律造成不良影响或严重后果的学校和个人,视情节轻重给予相应处理。对于严重违规招生的民办学校,给予减少下一年度招生计划、停止当年招生直至吊销办学许可证等处罚。市教育体育局设立举报电话,接受社会监督。基础教育科:23886558;纪检监察室:23886580。
附件:
1.2023年开封市市区各片区对应的初中和小学
2.2023年开封市市区初中招生学校招生计划
3.2023年开封市市区小学升初中入学工作流程
4.2023年开封市市区小学升初中有关政策告知书
5.2023年开封市市区小学升初中双(多)胞胎子女捆绑派位申请表
6.2023年开封市市区民办初中收费标准(暂行)
7.2023年开封市市区小学升初中社少登记表
8.2023年开封市市区小学直升意愿登记表
9.2023年开封市市区小学直升意愿汇总表
10.2023年开封市市区小学外出就读意愿登记表
11.2023年开封市市区小学外出就读意愿汇总表
2023年6月19日




















豫公网安备 41021102000173号

